Monday March 2026

হটলাইন

সেবা এবং ধাপ

নং শিরোনাম সেবার ধাপ কার্যকলাপ
  
উপজেলা পর্যায়ে জনবলের ধাপ সমুহ দেখুন
প্রতিষ্ঠান পর্যায়ে একাডেমীক ও প্রশাসনিক তত্বাবোধান এবং পরিদর্শন কার্যক্রম ধাপ সমুহ দেখুন
বেসরকারী শিক্ষা প্রতিষ্ঠানে শিক্ষক ও কর্মচারী নিয়োগে শিক্ষা মন্ত্রণালয়ের প্রতিনিধি হিসাবে দায়িত্ব পালন দেখুন
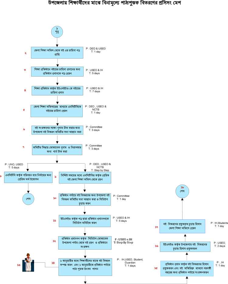
বিনামূল্যে পাঠ্যপুস্তক বিতরণ দেখুন
উচ্চ মাধ্যমিক পর্যায়ে উপবৃত্তি প্রদান দেখুন
দেখছেন ১ থেকে ৫ পর্যন্ত, মোট ৫ এন্ট্রি

এক্সেসিবিলিটি

স্ক্রিন রিডার ডাউনলোড করুন